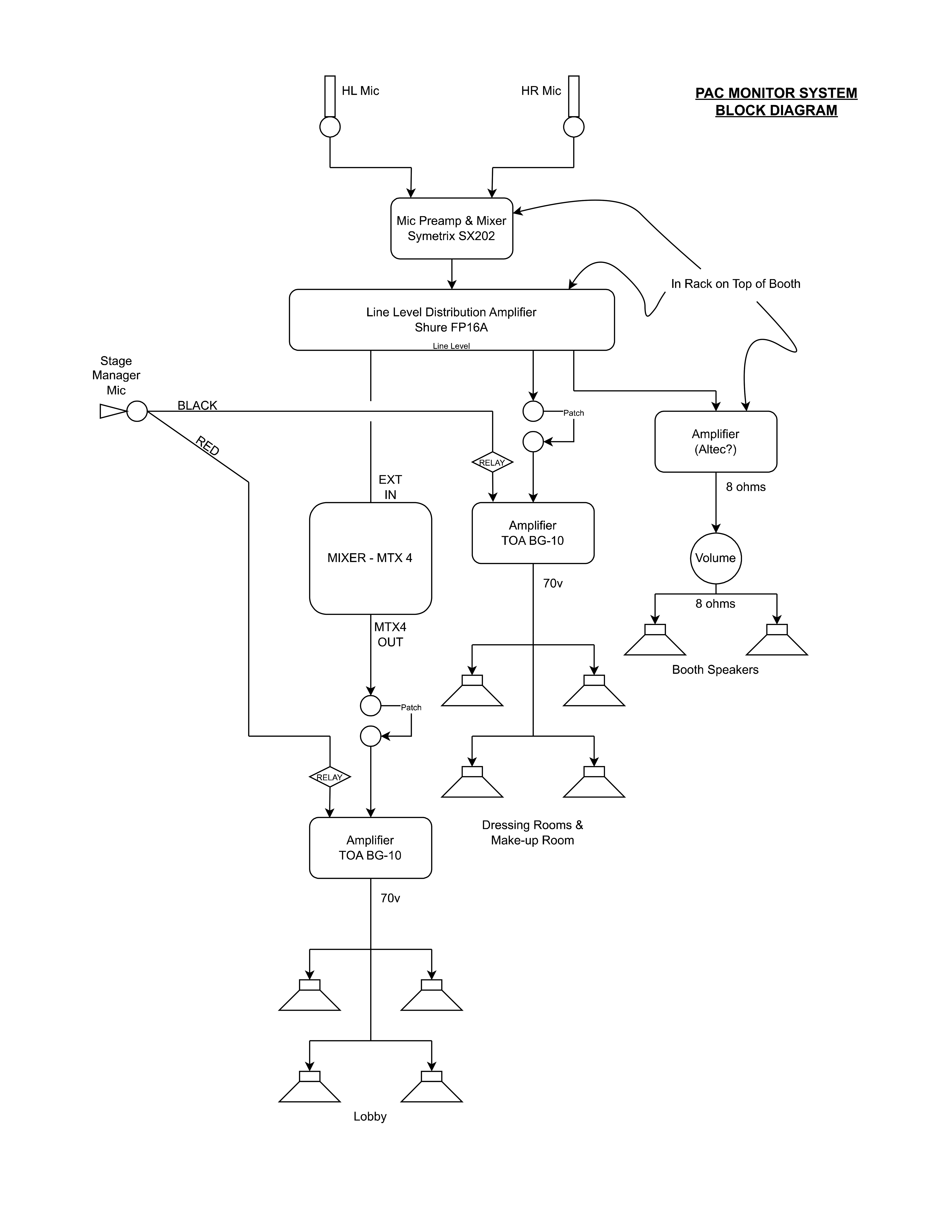
Audio Monitor System

Two "shotgun" microphones are located at the rear of the house that pick up the sound on stage and broadcast it to the booth and dressing rooms.  This system is "live" at all times, even with the sound system turned off.  The emergency "talk-back" system from the booth into the house is also live at all times.  A block diagram of the audio monitor system is shown below:

Block Diagram

Lobby Audio:

As can be seen in the block diagram above, the monitor audio is routed through the mixing console via MTX-4 to the lobby.  Audio to the lobby (including the monitor system) is not possible without the Sound System energized.  The monitor audio signal is supplied to the mixer's MTX-4 array as "EXT IN".  The master level control for the lobby is MTX-4 "LEVEL".  By using the MTX-4 matrix it is possible to route multiple signals (a mix) specifically for the lobby, in addition to the monitor audio.

MTX-4 View

Manuals for the Audio Monitor System:

Symetrix SX202     Shure FP16A     TOA BG-10     AMC105-2 SM-Mic

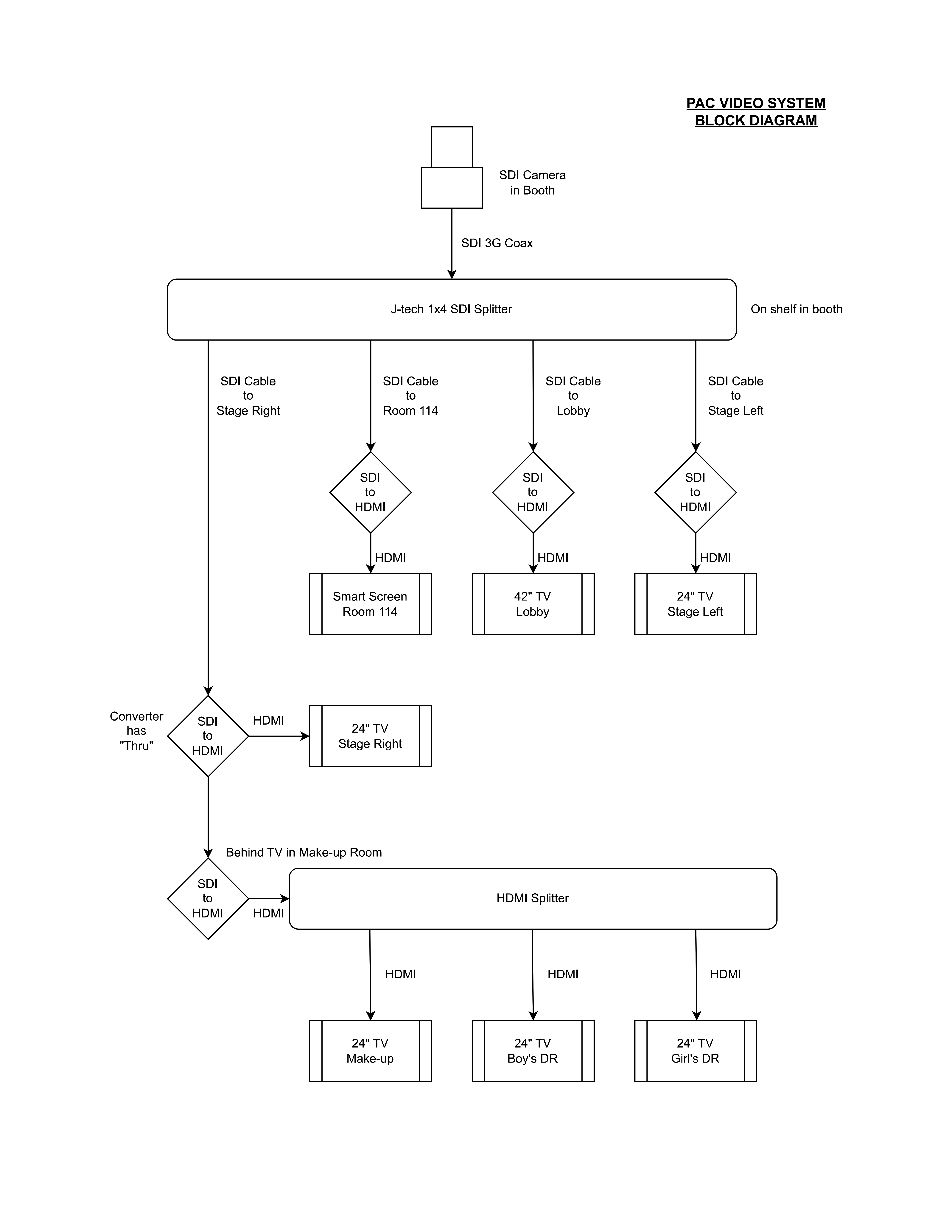
Video Monitor System

A high definition camera in the booth has a fixed focus view of the stage at all times.  The SDI video signal from this camera is distributed to the following locations:  Wings SR & SL, Make-up Room, Dressing Rooms, the 114 Classroom, and the Lobby.  This signal does NOT contain audio.  A block diagram of the video monitor system is shown below:

Block Diagram

Manuals for the Video Monitor System:

Mokose Video Camera     J-tech Splitter     Blackmagic SDI-HDMI

Stage Manager Controls (Stage Left)

There is a panel located stage left that provides control over the lighting in different areas of the theatre.  This panel includes a "lock-out" switch that prevents operation of the local switches to prevent the accidental turn-on of lighting in areas during a production.